KADİRLİ MESLEK YÜKSEKOKULU
Aday Öğrenci
Rektöre Yaz
Yeşil Kampüs
Mezunlar
Ne Nerede?
OKÜ Radyo
İletişim
English
Yüksekokulumuz
Yüksekokulumuz
Müdür'ün Mesajı
Tarihçe
Misyon ve Vizyon
Kurumsal Değerler
Kurumsal Politikalar
Sayısal Bilgiler
İletişim
Yönetim
Yönetim
Müdür - Doç. Dr. Burak KOCAOĞLU
Müdür Yardımcısı - Öğr. Gör. Tuncay ALTUN
Müdür Yardımcısı - Öğr. Gör. İnci ANDIRIN
Yüksekokul Kurulu
Yüksekokul Yönetim Kurulu
Yüksekokul Komisyonları
Yüksekokul Koordinatörleri
İdari Birimler
Meslek Yüksekokulumuzda Görev Yapmış Müdürler
Danışma Kurulları
Kadirli Meslek Yüksekokulu Danışma Kurulu
Bölümler
Bölümler
Bilgisayar Teknolojileri
Elektrik ve Enerji
Elektronik ve Otomasyon
Makine ve Metal Teknolojileri
Muhasebe ve Vergi
Otel, Lokanta ve İkram Hizmetleri
Öğrenci
Akademik
Öğrenci Bilgi Sistemi (OBS)
Akademik Danışmanlık
Akademik Takvim
Uyum Programı
Ders Listeleri, Kredilendirme ve İçerikler
Önlisans Ders Programları
Önlisans Sınav Takvimleri
Öğrenci
Staj - Uygulama
Burslar ve Krediler
Yatay ve Dikey Geçiş
Kısmi Zamanlı Öğrenci
Öğrenci Konseyi
Öğrenci Kulüpleri
Öğrenci Memnuniyet Anketi
Mezun Bilgi Sistemi ve Mezun Görüşleri
Görüş, Öneri Formu
Kalite
Kalite
Kalite Komisyonu
Kalite Politikası
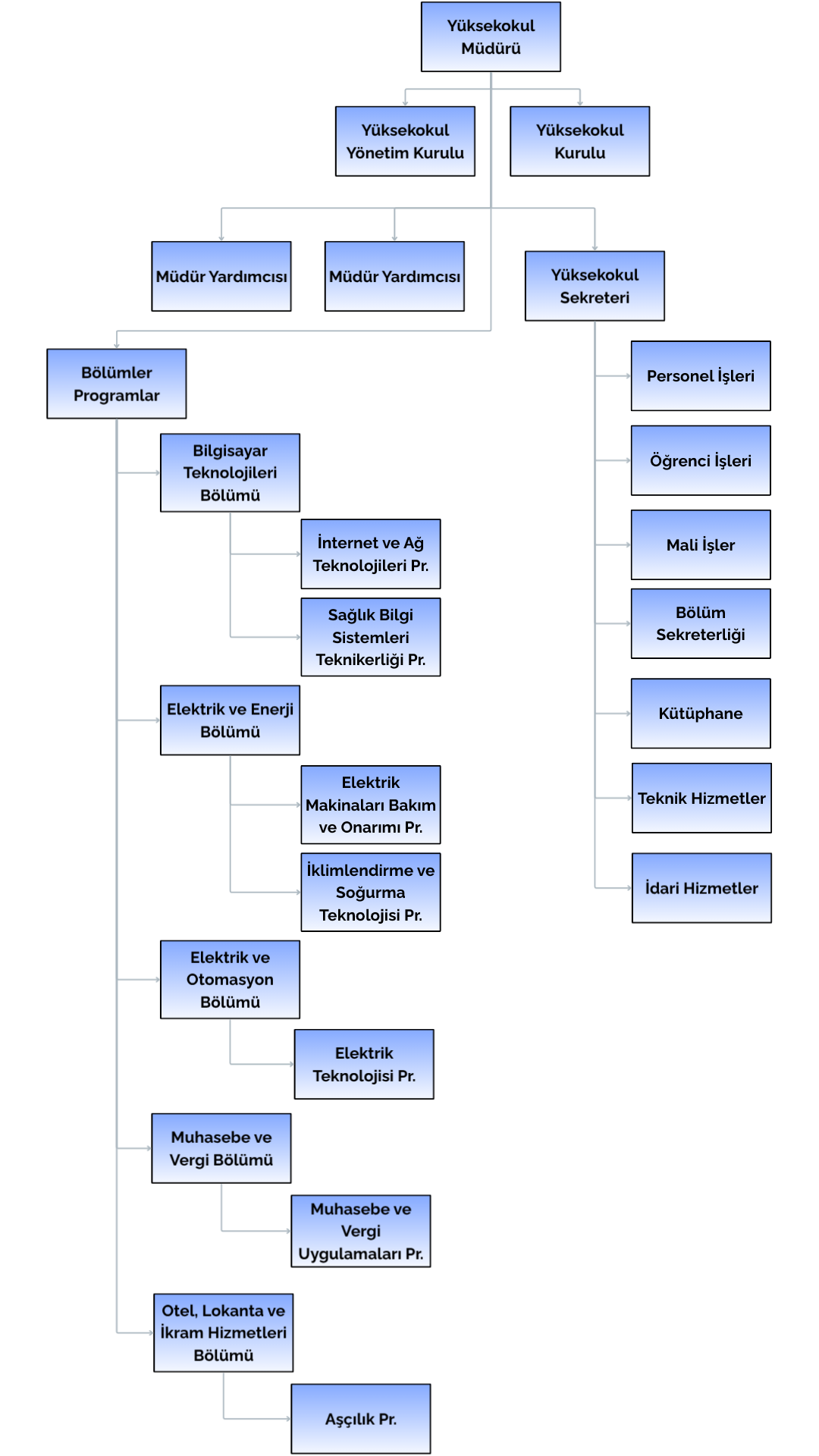
Organizasyon Şeması
Paydaşlarımız
Formlar/Dilekçeler
Stratejik Plan
Öz Değerlendrime
Kalite El Kitabı
Yönetmelikler
Yönergeler
Kalite
İş Akış Şeması
İç Kontrol
Hassas Görevler
Riskler
Birim Görev Tanımları
Personel Görev Tanımları
Süreç Kartları
Hizmet Envanteri
Kamu Hizmet Standardı
İş Sağlığı ve Güvenliği İç Yönergesi
Acil Durum Eylem Planı
Araştırma
Araştırma
Araştırma Politikası
Bilimsel Yayınlar
Ulusal Projeler
Uluslararası Projeler
Ödüller
Toplumsal Katkı
Toplumsal Katkı Politikası
Toplumsal Katkı
Uluslararası
Uluslararası
Uluslararasılaşma Politikası
Erasmus Değişim Programı
Mevlana Değişim Programı
Farabi Değişim Programı
Ortaklık ve İlişkiler
Uluslararası Öğrenci
Uluslararası İlişkiler Birimi
Aday Öğrenci
Aday Öğrenci
Üniversite Tanıtım
MYO Tanıtım
Bilgisayar Teknolojileri
Elektrik ve Enerji
Elektronik ve Otomasyon
Makine ve Metal Teknolojileri
Muhasebe ve Vergi
Otel, Lokanta ve İkram Hizmetleri
Personel
e-OKÜ
Elektronik Belge Yönetim Sistemi
EBYS Destek Sistemi
Bologna Bilgi Sistemi
Telefon rehberi
AFAD Bilgilendirme
Akademik Arşiv Sistemi
Akademik Bilgi Sistemi
Öğrenci Bilgi Sistemi
Uzaktan Eğitim Platformu
International Relations
International Students
Dokuman Bankası
Kütüphane Hesabım
OKÜ Radyo
Personel E-Posta Sistemi
Öğrenci E-Posta Sistemi
Yemekhane Rezervasyon
Havuz Bakiye Yükleme Sistemi
Bilişim Destek Sistemi
Engelli Öğrenciler Danışma ve Koordinasyon Birimi
Bilgi Edinme
Enerji Verimliliği Bilgilendirme
Ek Ders Otomasyonu
OKÜ Bulut
OKÜ Hesabım
Web Sitesi Yönetim Paneli
Organizasyon Şeması
Üniversitemiz
Kalite
Kalite
Organizasyon Şeması
Görüntülenme Sayısı: 1424
Yüksekokulumuz
Yüksekokulumuz
Müdür'ün Mesajı
Tarihçe
Misyon ve Vizyon
Kurumsal Değerler
Kurumsal Politikalar
Sayısal Bilgiler
İletişim
Yönetim
Yönetim
Müdür - Doç. Dr. Burak KOCAOĞLU
Müdür Yardımcısı - Öğr. Gör. Tuncay ALTUN
Müdür Yardımcısı - Öğr. Gör. İnci ANDIRIN
Yüksekokul Kurulu
Yüksekokul Yönetim Kurulu
Yüksekokul Komisyonları
Yüksekokul Koordinatörleri
İdari Birimler
Meslek Yüksekokulumuzda Görev Yapmış Müdürler
Danışma Kurulları
Kadirli Meslek Yüksekokulu Danışma Kurulu
Bölümler
Bölümler
Bilgisayar Teknolojileri
Elektrik ve Enerji
Elektronik ve Otomasyon
Makine ve Metal Teknolojileri
Muhasebe ve Vergi
Otel, Lokanta ve İkram Hizmetleri
Öğrenci
Akademik
Öğrenci Bilgi Sistemi (OBS)
Akademik Danışmanlık
Akademik Takvim
Uyum Programı
Ders Listeleri, Kredilendirme ve İçerikler
Önlisans Ders Programları
Önlisans Sınav Takvimleri
Öğrenci
Staj - Uygulama
Burslar ve Krediler
Yatay ve Dikey Geçiş
Kısmi Zamanlı Öğrenci
Öğrenci Konseyi
Öğrenci Kulüpleri
Öğrenci Memnuniyet Anketi
Mezun Bilgi Sistemi ve Mezun Görüşleri
Görüş, Öneri Formu
Kalite
Kalite
Kalite Komisyonu
Kalite Politikası
Organizasyon Şeması
Paydaşlarımız
Formlar/Dilekçeler
Stratejik Plan
Öz Değerlendrime
Kalite El Kitabı
Yönetmelikler
Yönergeler
Kalite
İş Akış Şeması
İç Kontrol
Hassas Görevler
Riskler
Birim Görev Tanımları
Personel Görev Tanımları
Süreç Kartları
Hizmet Envanteri
Kamu Hizmet Standardı
İş Sağlığı ve Güvenliği İç Yönergesi
Acil Durum Eylem Planı
Araştırma
Araştırma
Araştırma Politikası
Bilimsel Yayınlar
Ulusal Projeler
Uluslararası Projeler
Ödüller
Toplumsal Katkı
Toplumsal Katkı Politikası
Toplumsal Katkı
Uluslararası
Uluslararası
Uluslararasılaşma Politikası
Erasmus Değişim Programı
Mevlana Değişim Programı
Farabi Değişim Programı
Ortaklık ve İlişkiler
Uluslararası Öğrenci
Uluslararası İlişkiler Birimi
Aday Öğrenci
Aday Öğrenci
Üniversite Tanıtım
MYO Tanıtım
Bilgisayar Teknolojileri
Elektrik ve Enerji
Elektronik ve Otomasyon
Makine ve Metal Teknolojileri
Muhasebe ve Vergi
Otel, Lokanta ve İkram Hizmetleri
Personel
e-OKÜ
Yeşil Kampüs
Mezunlar
Ne Nerede?
OKÜ Radyo
İletişim
English
Aday Öğrenci
Koyu Tema
Sitemizde, 6698 sayılı kanun kapsamında kullanıcı deneyimini geliştirmek ve internet sitesinin verimli çalışmasını sağlamak amacıyla çerezler kullanılmaktadır. Çerezler hakkında detaylı bilgi için
tıklayınız.
Tamam